新葡的京集团8814登录入口

新葡的京集团8814登录入口
联系我们 English 学校首页
  • 学院概况
    学院简介
    学院领导
    组织机构
    治理机构
    联系方式
    学院宣传
  • 师资队伍
    杰出人才
    教工名录
    应用数学研究中心
    博士后
    退休职工
    人物专访
  • 党群工作
    师生党建
    工会教代会
    校友工作
  • 人才培养
    本科生培养
    研究生培养
    研究生招生
  • 科研学术
    科研概况
    科研方向
    科研成果
    学术报告
    学术会议
  • 交流合作
    人才培养项目
    学术研究项目
    国际会议
    北京交叉科学学会
    北京市高教学会数学研究分会
  • 学生工作
    学工动态
    学工队伍
    先锋榜样
    评奖评优
    学科竞赛
    事务办理
    迎新专栏
    就业专栏
  • 重点实验室
    信息安全的数学理论与计算
    复杂信息数学表征分析与应用
    代数李理论与分析
  • 应用数学中心
  • 人才招聘
  • 服务指南
    人事工作
    外事工作
    党务工作
    学生工作
    工会服务
    货物采购
    学院VI
    本科生教学
    研究生教学
    科研财务
  • 学院概况
    学院简介
    学院领导
    组织机构
    治理机构
    联系方式
    学院宣传
  • 师资队伍
    杰出人才
    教工名录
    应用数学研究中心
    博士后
    退休职工
    人物专访
  • 党群工作
    师生党建
    工会教代会
    校友工作
  • 人才培养
    本科生培养
    研究生培养
    研究生招生
  • 科研学术
    科研概况
    科研方向
    科研成果
    学术报告
    学术会议
  • 交流合作
    人才培养项目
    学术研究项目
    国际会议
    北京交叉科学学会
    北京市高教学会数学研究分会
  • 学生工作
    学工动态
    学工队伍
    先锋榜样
    评奖评优
    学科竞赛
    事务办理
    迎新专栏
    就业专栏
  • 重点实验室
    信息安全的数学理论与计算
    复杂信息数学表征分析与应用
    代数李理论与分析
  • 应用数学中心
  • 人才招聘
  • 服务指南
    人事工作
    外事工作
    党务工作
    学生工作
    工会服务
    货物采购
    学院VI
    本科生教学
    研究生教学
    科研财务
中文
English
学校首页

人才培养

  • 本科生培养
    专业介绍
    教学组织
    课程资源
    教学成果
    教学通知
    推荐免试研究生
  • 研究生培养
    最新通知
    培养方案
  • 研究生招生
    最新通知
    招考方案
    导师信息
人才培养
  • 本科生培养
    专业介绍
    教学组织
    课程资源
    教学成果
    教学通知
    推荐免试研究生
  • 研究生培养
    最新通知
    培养方案
  • 研究生招生
    最新通知
    招考方案
    导师信息
首页 - 人才培养 - 本科生培养 - 教学通知

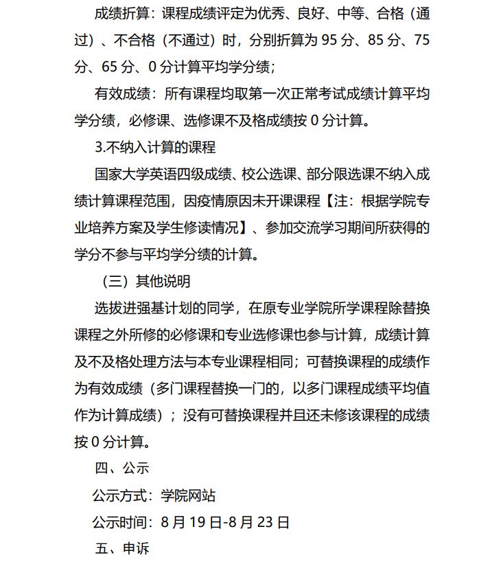
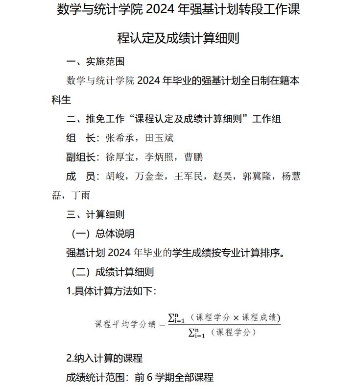
新葡的京集团8814登录入口2024年强基计划转段工作课程认定及成绩计算细则

供 稿: 审 核:徐厚宝 编 辑:郭冀隆 发布时间:2023-08-19

友情链接
>新葡的京集团8814登录入口
>中国数学学会

地址:北京市海淀区中关村南大街5号新葡的京集团8814登录入口

邮编:100081

  • 官方微信公众号

版权所有:新葡的京集团8814(中国)股份股份公司-官方网站